L’association se compose de personnes physiques ou morales, publiques ou privées, directement ou indirectement intéressées à la réalisation de son objet social. Elles se répartissent en 4 collèges comme suit :
- Les membres représentants de l’État, de ses agences et de ses établissements publics
- Les membres adhérents – représentants de la Collectivité de Corse, de ses agences et offices, des communes et des groupements de communes adhérant à l’organisme.
- Les membres adhérents – représentants des activités contribuant à l’émission des substances surveillées.
- Les membres qualifiés – représentants des associations de protection de l’environnement agréées au titre de l’article L.14-1, des associations agréées de consommateurs, et le cas échéant, des personnalités qualifiées dans le domaine de la pollution atmosphérique, de la santé ou de l’environnement.
Le financement de Qualitair Corse est assuré de façon tripartite entre trois collèges. Des membres du collège État, du collège collectivités, et du collège industriel, notamment à travers la TGAP (Taxe Générale des Activités Polluantes), participent financièrement au fonctionnement de l’association.
Les membres du bureau
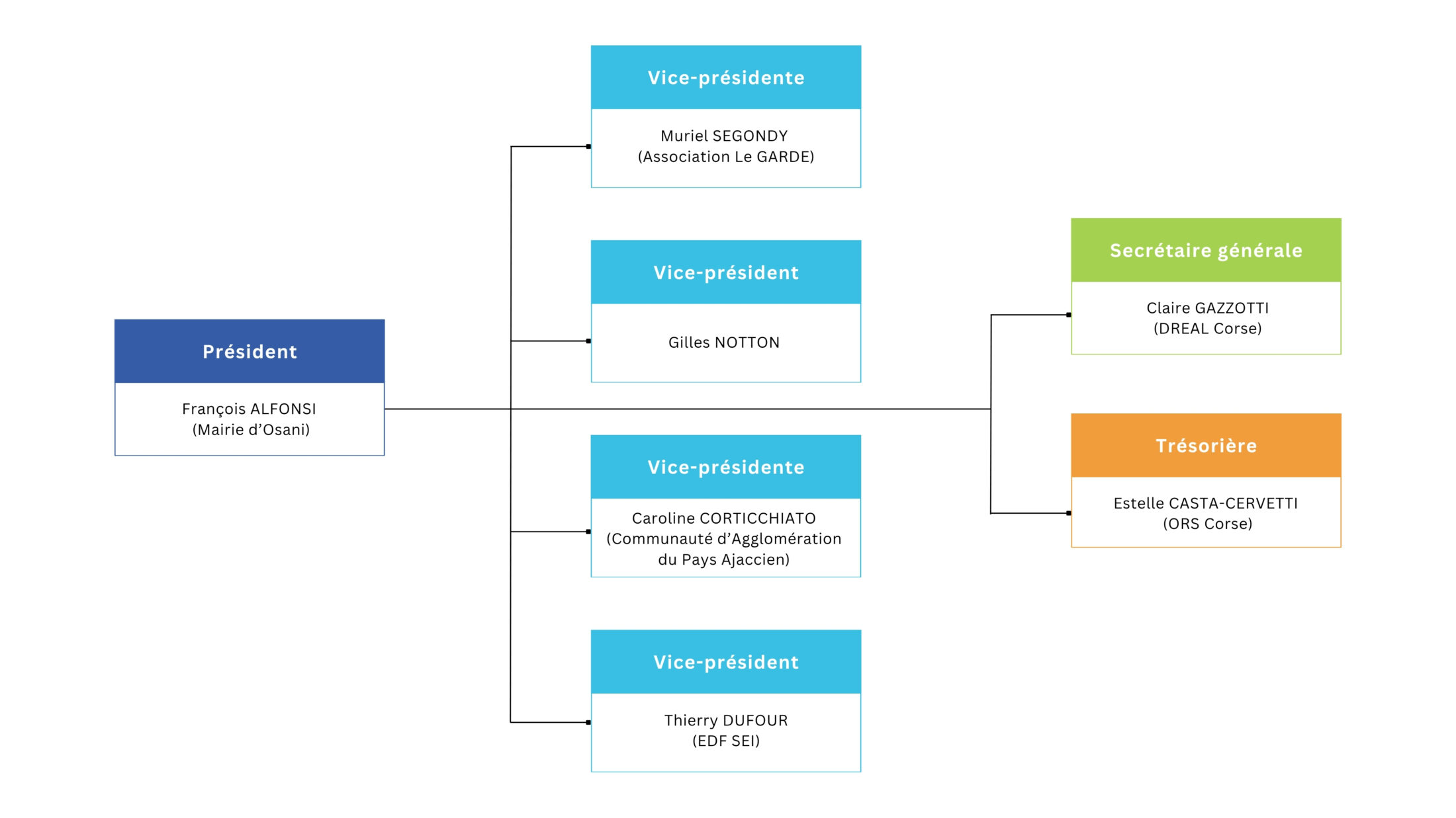
Président : M. François ALFONSI – Mairie d’Osani
Vice-présidents :
- M. Thierry DUFOUR – EDF SEI
- Mme Caroline CORTICCHIATO – Communauté d’Agglomération du Pays Ajaccien
- M. Gilles NOTTON
- Mme Muriel SEGONDY – Association Le GARDE
Secrétaire générale : Mme Claire GAZZOTTI – DREAL Corse
Trésorière : Mme Estelle CASTA-CERVETTI – ORS Corse
Les membres de l’association et le conseil d’administration
Les membres du conseil d’administration
Collège de l’État et de ses agences :
- DREAL Corse – Direction Régionale de l’Environnement de l’Aménagement et du Logement
- ARS – Agence Régionale de Santé
- Météo France
Collège des collectivités territoriales
- AUE Corse – Agence d’Aménagement durable, d’Urbanisme et d’Energie de la Corse
- CAPA – Communauté d’Agglomération du Pays Ajaccien
- CAB – Communauté d’Agglomération de Bastia
- Mairie d’Osani
Collège des entreprises contribuant à l’émission de substances surveillées
- EDF Corse – Electricité De France région Corse
- EDF PEI – Electricité De France – Production Electrique Insulaire
- Air Corsica
- Etablissement public du Commerce et de l’Industrie de Corse
Collège des associations, organismes ou personnalités qualifiées
Les membres de l’association
Collège de l’État et de ses agences :
- ADEME – Agence de l’Environnement et de la Maîtrise de l’Energie
- DDTM 2A – Direction Départementale des Territoires et de la Mer de la Corse-du-Sud
- DDTM 2B – Direction Départementale des Territoires et de la Mer de la Haute-Corse
Collège des collectivités territoriales
- Communauté de communes de L’île-Rousse – Balagne
- Communauté de communes Fiumor’Orbu Castellu
- Communauté de communes de Costa Verde
- Communauté de communes de l’Alta Rocca
- Mairie de Bonifacio
Collège des entreprises contribuant à l’émission de substances surveillées
- SGBC – Société de Granulats & Bétons Corses
- ENGIE (GDF Suez)
- Butagaz
- Société CICO Carrière
- Corsica Linea
Collège des associations, organismes ou personnalités qualifiées

